
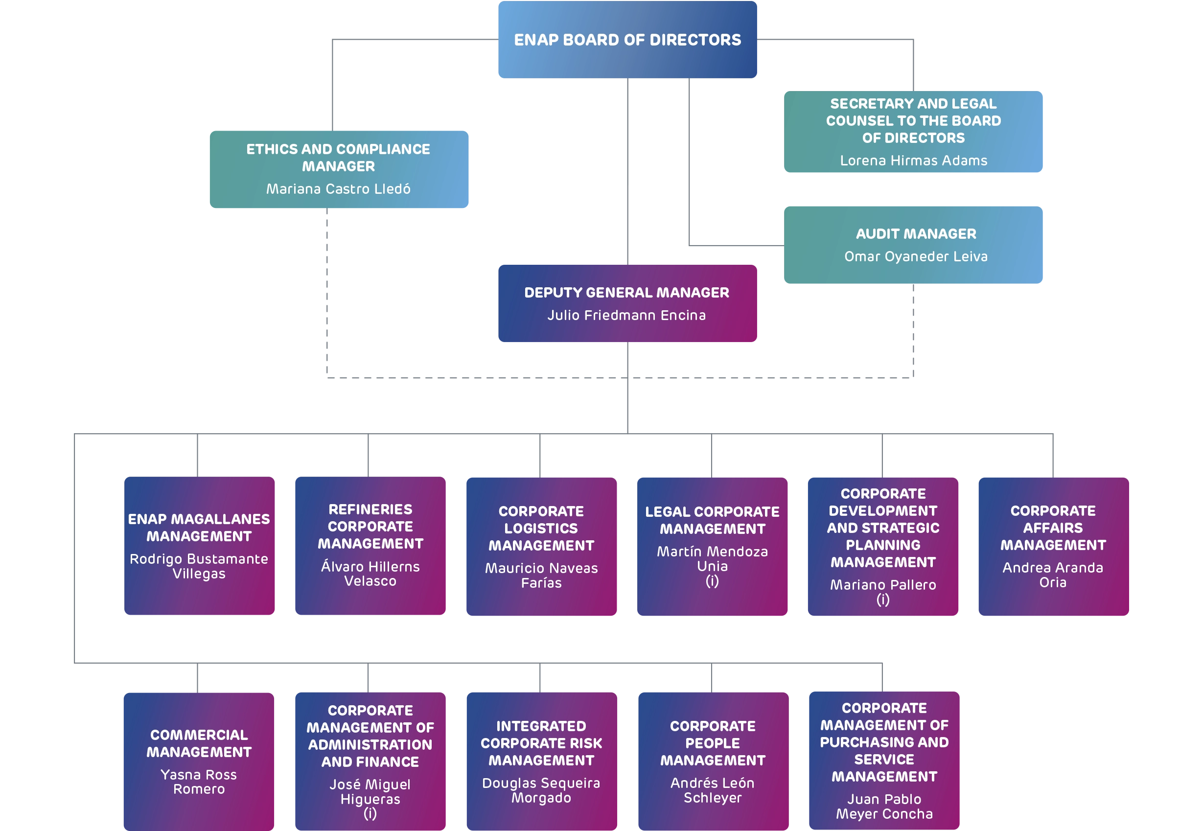
Mariana Castro Lledó
ETHICS AND COMPLIANCE MANAGER
Lawyer from Pontificia Universidad Católica de Chile. She has more than 25 years of experience in areas such as Compliance, Corporate Governance, Antitrust, Risk Management and Sustainability. Throughout her career she has led multidisciplinary teams in important organizations and has designed and implemented crime prevention models in various industries. Her training also includes a specialization in the BOW Senior Management Program for Women Entrepreneurs. Since November 2024, she has been Enap's Ethics and Compliance Manager, and will be responsible for leading strategic projects to promote an organizational culture based on the highest ethical standards, ensuring regulatory compliance and strengthening the company's commitment to transparency and sustainability.

Lorena Hirmas Adams
SECRETARY AND LEGAL COUNSEL TO THE BOARD OF DIRECTORS
Lawyer from Universidad Adolfo Ibáñez. She has more than 25 years of experience, with a specialization in corporate governance, corporate law, and finance. She began her career working for multinational companies in the insurance and risk management sectors. She joined Enap in 2012, working as a lawyer in the Property Risk Department of the Corporate Administration and Finance Division. In 2014, she joined the Corporate Legal Division as a senior lawyer, actively participating in Merger and Acquisition projects and operations. In 2021, she was appointed Deputy Legal Director of Corporate Finance and Related Companies, providing cross-functional legal advice on these matters. In 2025, she completed the program for company directors, provided by the Instituto de Directores de Chile and the Instituto de la Empresa de España.

Omar Oyaneder Leiva
AUDIT MANAGER
Auditor Accountant, Commercial Engineer and MBA from Universidad de Chile, with vast experience in productive, extractive and service companies, such as: PWC, VTR, CMPC, Antofagasta Minerals and Empresa Nacional de Minería (ENAMI), among others. Since September 2022, he has been Audit Manager of ENAP, and before joining the company he was Corporate Audit Manager and Compliance Officer of ENAMI.

Julio Friedmann Encina
DEPUTY GENERAL MANAGER
Civil Engineer from Universidad de Chile, graduated with the highest distinction in 1995. He holds a Master's degree from the Massachusetts Institute of Technology (MIT) Business School. He has extensive experience in the area of Energy and Infrastructure in the public and private sectors. In 1994 he worked for the Ministry of Public Works and in 2000 he moved to the then tri-Ministry of Economy, Mining, and Energy. Subsequently, he led various areas of ENAP for 4 years, and in 2005 became the company's Refining, Logistics, and Marketing (R, L&C) manager, being the youngest Line of Business manager ENAP has ever had. In his most recent career, he has served as CEO of global companies, in charge of international and regional investment projects, as CEO of the French ALSTOM for the Southern Cone, and as commercial director of the renewable business for Latin America of the North American General Electric. Since November 2022 he has been the CEO of ENAP.

Rodrigo Bustamante Villegas
ENAP MAGALLANES GENERAL MANAGEMENT
An electronic civil engineer from the Pontificia Universidad Católica de Valparaíso (PUCV), he has an MBA from Universidad de Valparaíso and a degree in management control from Universidad de Chile. He also has a degree in Maintenance Engineering from Universidad Técnica Federico Santa María and a degree in Energy Industry Management from Universidad Católica. He has an extensive career of over 24 years in ENAP, where he has been in charge of multi-disciplinary teams, as well as in operational, managerial and field work. Since May 2023, he has been manager of ENAP Magallanes.

Álvaro Hillerns Velasco
CORPORATE REFINERIES MANAGER
Mechanical Civil Engineer from the University of Concepción. He has an MBA from the Universidad del Desarrollo and a Master in Organizational Development from the Pontificia Universidad Católica de Chile. He joined Enap in 2008 as a Maintenance Engineer at the Bío Bío Refinery. In 2013 he was appointed head of the Maintenance Department and, in 2017, head of the Operations Department. In 2018 he took over as manager of this refinery, key in the daily commitment to supply fuel to the central-southern area of the country. In 2023, he was appointed Transversal Planning Manager of the R&C Business Line, a role in which he played a fundamental role in the implementation of the Transversal Operational Agreements and Coordination Process (PACTO). Since October 2025, he has been Corporate Manager of Enap Refineries.

Denisse Abudinén Butto
SIPETROL CORPORATE MANAGEMENT
Industrial Civil Engineer from the Pontificia Universidad Católica de Chile and has a Master's Degree in International Management from King's College, University of London. She began her professional career at ENAP in 2007, where she held various positions in the E&P Business Line, with a strong focus on business development, strategic planning and internal team management. In June 2016, she reached ENAP’s first line and was appointed Strategic Planning and Control Manager, a position she held until January 2018, the date on which she migrated to Mexico to join the international consultancy McKinsey & Company. Before returning to ENAP, she worked as a Senior Client Development Advisor for Latin America, where she remained linked to the Oil & Gas industry, advising the large energy companies of the continent. Since October 2018, she is the Corporate Exploration and Production Manager.

Mauricio Naveas Farías
CORPORATE LOGISTICS MANAGEMENT
Industrial Civil Engineer from Universidad Técnica Federico Santa María (UTFSM). He has an international MBA from the same university and a diploma in Leadership Ethics from Universidad de Chile. He has an extensive career in the maritime and mining sectors, both nationally and internationally. In his experience, he held positions of high responsibility in Compañía Sudamérica de Vapores (CSAV), among them, General Manager of container operations in the regional office of Hamburg, Germany and VP Corporate Logistics for the CSAV group. He was also transport manager for the Australian multinational Orica in its regional office in Santiago. In March 2022, he took over as Corporate Supply Chain Manager at ENAP. He will hold the position of Corporate Logistics Manager since September 3, 2025.

Daniela Silva Graves
LEGAL CORPORATE MANAGEMENT
Lawyer from Diego Portales University. She holds a Master's degree in International Business from Pompeu Fabra University and a Master's degree in Business Law from the University of Barcelona, as well as a diploma in Business Management for the Energy Industry from the Catholic University. She joined the company as a lawyer in April 2013, later serving as Deputy Legal Director of Marketing, Commercial Legal Director, and Interim Corporate Legal Manager. She also represents the company on various boards. She has been Enap's Corporate Legal Manager since July 2025.

Nicolás Correa Fenick
CORPORATE DEVELOPMENT AND STRATEGIC PLANNING MANAGEMENT
Civil Engineer in Computer Science and Telecommunications at Diego Portales University. He holds a Master of Science in Engineering from the same university and a Six-Sigma Black Belt diploma from Alberto Hurtado University. More than 12 years of experience in various fields Industrial, Forestry, Consulting and Research. Prior to Enap, during 2016-2019 he served as Corporate Assistant Manager of Business Studies CMPC. In January 2021, he joined Enap as Planning and Investment Manager, incorporating the areas of Investment Control, Studies, Planning, Commercial Analysis, and Management and Cost Control. Since 1 March 2022, he has held the position of Corporate Development and Strategic Planning Manager of Enap.

Andrea Aranda Oria
CORPORATE AFFAIRS MANAGEMENT
Journalist with a degree in Social Communication from Universidad de Chile. She has diplomas in Environmental Law and Corporate Sustainability, Public Policy, Community Relations for the Extractive Industry, and Negotiation and Coaching. She has developed a broad executive career in the areas of communications, corporate affairs and sustainability. Before joining ENAP, she was assistant manager of public affairs at Copec S.A. She was also assistant manager of corporate affairs and sustainability at the state-owned health company ECONSSA Chile, director of communications at Codelco's El Teniente Division and head of press at the Ministry of Public Works, among other positions. Since July 2023, she has held the position of Corporate Affairs Manager of the company.

Yasna Ross Romero
COMMERCIAL MANAGEMENT
Industrial Civil Engineer from the Pontificia Universidad Católica de Chile. She has more than twenty years of experience in the company, fifteen of which have been linked to the natural gas business. Ms. Ross has held various executive positions, always linked to the commercial area and business development. She was chief executive officer of Manu Peru Holding (100% subsidiary of ENAP in Peru) and manager of Control Management of the distributor Primax Perú, to later become commercial director of Natural Gas, and subsequently, Gas Manager. In April 2019 she assumed as Manager of Gas and Energy of ENAP. Since August 2020, she has been the Commercial Manager of ENAP.

José Gómez Meza
CORPORATE MANAGEMENT OF ADMINISTRATION AND FINANCE
Industrial civil engineer and economist from Pontificia Universidad Católica, with more than twenty years of experience in team and project leadership in the Health and Public Finance sectors. He has extensive experience in public financing projects, with the capacity to generate public-private alliances in the health and public works sectors, as well as knowledge of developing and modernizing public companies. Before joining ENAP, he was the head of the Public Finance Division of the Ministry of Finance. Since November 2022, he has been the company's Corporate Manager of Administration and Finance.

Douglas Sequeira Morgado
INTEGRATED CORPORATE RISK MANAGEMENT
Engineer in Risk Prevention and Environment, with a degree in Quality Management from Universidad Católica del Norte, Master's Degree in Risk Prevention and Mining Processes. He has extensive experience in large mining operations and construction projects, both underground and open pit, as well as mineral processing plants and railway operations. Codelco, Anglo American, and SQM are some of the companies in which he has worked previously. He has competencies and skills in terms of knowledge and understanding of the business, as well as the ability to build links and obtain support and commitment. Before joining ENAP, he was the Occupational Health and Safety manager at Anglo American's Los Bronces mine. In November 2022, he assumed the role of Corporate Manager of Occupational Health and Safety. Since January 2026, he has been the Corporate Manager of Integrated Risks.

Andrés León Schleyer
CORPORATE PEOPLE MANAGEMENT
Lawyer from Universidad Católica, with a degree in Human Resources Management and Administration from that university. He has more than 24 years of experience as a lawyer and Human Resources Manager in large national companies, such as Codelco El Teniente Division, Red de Salud del Cobre, Falabella, Sodimac, and multinationals that are leaders in their respective business areas. Prior to this appointment, he was part of the law firm Munita & Olavarría, specialized in labor law, where he was Director of Consulting and Labor Relations. Since October 2018, he is Corporate People Manager of ENAP.

Juan Pablo Meyer Concha
CORPORATE MANAGEMENT OF PURCHASING AND SERVICE MANAGEMENT
Industrial Engineer, MBA from Pontificia Universidad Católica de Chile, with 25 years of experience in mining companies such as BHP Billiton, Codelco, MMG Limited, and Antofagasta Minerals. He has also worked in consumer goods, retail (Walmart and Avon), and consultancy companies, as well as in national and multinational companies, both in Chile and abroad. He has extensive experience in supply chain management, maintenance, contractor management, infrastructure, and business risk detection and management, with skills in solving structural problems that require detailed process review. Before joining Enap, he held the position of Assistant Supply Manager at Minera Centinela, part of Antofagasta Minerals. As of March 2026, he is the Corporate Manager of Purchasing and Service Management at Enap.

Jorge Lobato Urrutia
ENVIRONMENT MANAGEMENT
A graduate in Sciences, with a mention in Geology, an MBA in Management Systems, a degree in Project Management, and certified in Risk Management. Extensive international experience with a trajectory in leading multinational corporations in the global mining market. He has been a member of the board of directors of Barrick Peru and Compañía de Transmisión Andina and has held positions as the CEO of Mines, as well as Environmental, Expansion Project, and Mine Closure Management, among others. Since February 2022, he has been ENAP's corporate environmental manager. Before joining the company, he was the expansion manager of the Barrick Pueblo Viejo mine in the Dominican Republic.

Felipe Henao Vargas
CORPORATE MANAGER OF OPERATIONAL INTEGRITY AND RISK
Industrial Engineer from Universidad Cooperativa de Colombia. He has an MBA from the University of Palermo (Argentina), a specialist in Asset and Operations Management, with international studies and certifications in Reliability and Project Engineering. Outstanding lecturer and author of publications in the areas of Integrity, Reliability, and Process Safety management. With more than 25 years in the hydrocarbon industry, he has held leadership positions in critical areas of projects and operations for leading companies in the region such as Petrobras and Ecopetrol. In 2016, he took over as corporate manager of Integrity and Reliability at Pluspetrol, and was responsible for implementing the program of the same name in African and South American operations. In 2021, he held the position of Project Director, supporting Pluspetrol's growth and expansion strategy in Ecuador. During his professional career, he has actively participated in the Asset Management and Pipeline Integrity committees in IAPG (Argentina), Project Management (Colombia, Ecuador, and Houston Chapters), and the Pipelines and Marine Terminals Committee (ARPEL). Since February 2024, he has been ENAP's Operational Integrity and Risk Manager.
