
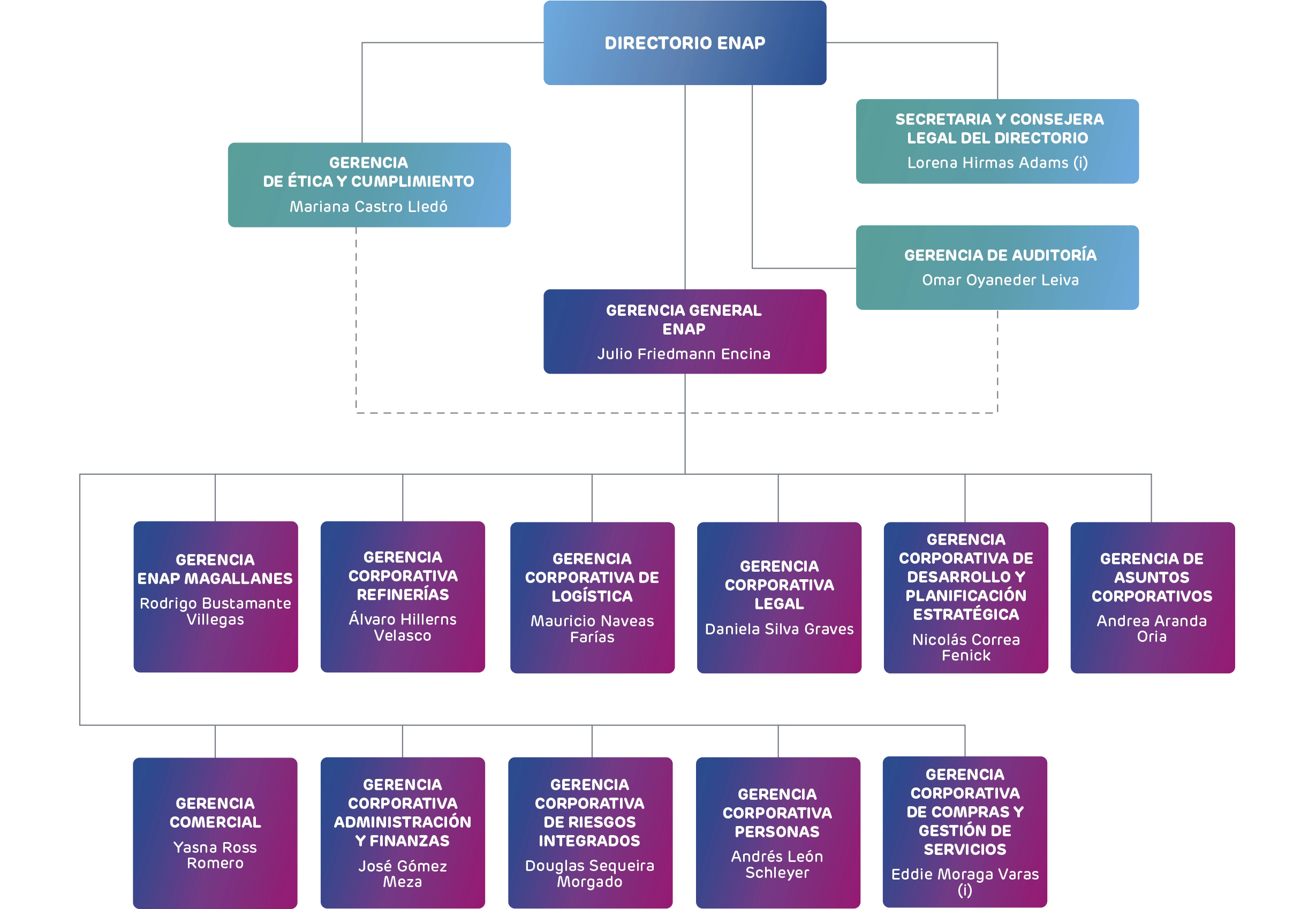
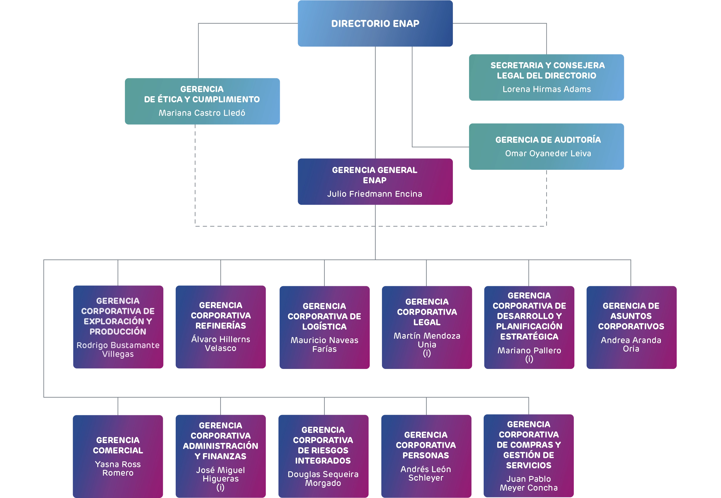
Mariana Castro Lledó
GERENTA DE ÉTICA Y CUMPLIMIENTO
Abogada de la Pontificia Universidad Católica de Chile. Cuenta con más de 25 años de experiencia en áreas como Compliance, Gobierno Corporativo, Libre Competencia, Manejo de Riesgos y Sustentabilidad. A lo largo de su trayectoria ha liderado equipos multidisciplinarios en importantes organizaciones y ha diseñado e implementado modelos de prevención de delitos en diversas industrias. Su formación también incluye una especialización en el Programa de Alta Dirección BOW de Mujeres Empresarias. Desde noviembre de 2024 es gerenta de Ética y Cumplimiento de Enap, y le corresponderá liderar los proyectos estratégicos para promover una cultura organizacional basada en los más altos estándares éticos, asegurando el cumplimiento normativo y fortaleciendo el compromiso de la empresa con la transparencia y la sostenibilidad.

Lorena Hirmas Adams
SECRETARIA Y CONSEJERA LEGAL DEL DIRECTORIO
Abogada de la Universidad Adolfo Ibáñez. Cuenta con una trayectoria de más de 25 años, con especialización en gobierno corporativo, derecho societario y finanzas. En sus inicios, desarrolló su carrera en compañías multinacionales del ámbito de seguros y gestión de riesgos. Ingresó a Enap en 2012, desempeñándose como abogada en la Dirección de Riesgos Patrimoniales de la Gerencia corporativa de Administración y Finanzas. En 2014 se incorporó a la Gerencia corporativa Legal como abogada senior, participando activamente en proyectos y operaciones de Fusiones y Adquisiciones. En 2021 fue designada subdirectora Legal de Finanzas Corporativas y Sociedades Relacionadas, brindando asesoría legal transversal en estas materias. En 2025 completó el programa para directores de empresas, impartido por el Instituto de Directores de Chile y el Instituto de la Empresa de España.

Omar Oyaneder Leiva
GERENTE DE AUDITORÍA
Contador Auditor, Ingeniero Comercial y MBA de la Universidad de Chile, con vasta trayectoria en empresas productivas, extractivas y de servicios, tales como: PWC, VTR, CMPC, Antofagasta Minerals y la Empresa Nacional de Minería (ENAMI), entre otras. Desde septiembre de 2022 es Gerente de Auditoría de ENAP, y antes de llegar a la empresa se desempeñaba como Gerente de Auditoría Corporativa y Oficial de Cumplimiento de ENAMI.

Julio Friedmann Encina
GERENTE GENERAL
Ingeniero Civil de la Universidad de Chile, graduado con la distinción máxima en 1995. Cuenta con un Magister en la Escuela de Negocios del Massachusetts Institute of Technology (MIT). Posee una amplia trayectoria en el área de Energía e Infraestructura en el sector público y privado. En 1994 se desempeñó en el Ministerio de Obras Públicas y en 2000 pasó al entonces tri-Ministerio de Economía, Minería y Energía. Posteriormente, lideró diversas áreas de ENAP durante 4 años, y en 2005 se convirtió en gerente de Refinación, Logística y Comercialización (R, L&C) de la empresa, siendo el gerente de Línea de Negocio más joven que ha tenido ENAP. En su trayectoria más reciente se ha desempeñado como CEO de empresas globales, a cargo de proyectos de inversión internacionales y regionales, como CEO de la francesa ALSTOM para el Cono Sur, y director comercial del negocio renovable para América Latina de la norteamericana General Electric. Desde noviembre de 2022 es el Gerente General de ENAP.

Rodrigo Bustamante Villegas
Gerente Corporativo de Exploración y Producción
Ingeniero Civil Electrónico de la Pontificia Universidad Católica de Valparaíso (PUCV), posee un MBA de la Universidad de Valparaíso y es diplomado en Control de Gestión de la Universidad de Chile. Cuenta, además, con un diplomado en Ingeniería de Mantenimiento de la Universidad Técnica Federico Santa María y un diplomado en Gestión de la Industria Energética de la Universidad Católica. Se ha destacado por una extensa trayectoria de más de 25 años en Enap, donde ha estado a cargo de equipos multidisciplinarios, así como en labores operativas, gerenciales y de terreno. En mayo de 2023 asumió como gerente de Enap Magallanes, y desde julio de 2024 es gerente corporativo de Exploración y Producción de Enap.

Álvaro Hillerns Velasco
GERENTE CORPORATIVO DE REFINERÍAS
Ingeniero Civil Mecánico de la Universidad de Concepción. Cuenta con un MBA en la Universidad del Desarrollo y un Magíster en Desarrollo Organizacional en la Pontificia Universidad Católica de Chile. Ingresó a Enap en 2008 como ingeniero de Mantención en Refinería Bío Bío. En 2013 fue nombrado jefe del Departamento de Mantenimiento y, en 2017, jefe del Departamento de Operaciones. En 2018 asumió como gerente de esta refinería, clave en el compromiso diario de abastecer combustibles a la zona centro-sur del país. En 2023 fue nombrado gerente Transversal de Planificación de la Línea de Negocio de R&C, rol en el que tuvo una participación fundamental para la implementación del Proceso de Acuerdos y Coordinación Transversal Operativa (PACTO). Desde octubre de 2025 es Gerente Corporativo de Refinerías de Enap.

Denisse Abudinén Butto
GERENCIA CORPORATIVA SIPETROL
Ingeniero Civil Industrial de la Pontificia Universidad Católica de Chile y tiene un Máster en Gestión Internacional del King’s College de la Universidad de Londres. Comenzó su carrera profesional en ENAP en 2007 y durante su trayectoria ocupó distintos cargos en la Línea de Negocio E&P, con un fuerte foco en desarrollo del negocio, planificación estratégica y gestión de equipos internos. En junio de 2016 llegó a la primera línea de ENAP y fue nombrada gerenta de Planeamiento Estratégico y Gestión, cargo que desempeñó hasta enero de 2018, fecha en la que migró a México para incorporarse a la consultora internacional McKinsey & Company. Antes de retornar a ENAP se desempeñaba como Senior Client Development Advisor para Latinoamérica, donde siguió ligada a la industria de Oil & Gas, asesorando a las grandes empresas de energía del continente. Desde octubre de 2018 es gerenta Corporativa de la Línea de Negocios de Exploración y Producción (E&P).

Mauricio Naveas Farías
GERENTE CORPORATIVO DE LOGÍSTICA
Ingeniero Civil Industrial de la Universidad Técnica Federico Santa María (UTFSM). Posee un MBA internacional de la misma universidad y un diplomado en Ética del Liderazgo de la Universidad de Chile. Cuenta con una extensa trayectoria laboral en los sectores marítimo y minero, tanto en el ámbito nacional como internacional. En su experiencia, ocupó cargos de alta responsabilidad en la Compañía Sudamérica de Vapores (CSAV), entre ellos, General Manager de operaciones de containers en la oficina regional de Hamburgo, Alemania y VP Logistics corporativo para el grupo CSAV. También fue gerente de transporte para la multinacional australiana Orica en su oficina regional de Santiago. En marzo de 2022 asumió como Gerente Corporativo Supply Chain de ENAP. Desde el 3 de septiembre de 2025 ocupa el puesto de Gerente Corporativo de Logística.

Daniela Silva Graves
GERENTA CORPORATIVA LEGAL
Abogada de la Universidad Diego Portales. Cuenta con un máster en Negocios Internacionales de la Universitat Pompeu Fabra y en Derecho de la Empresa de la Universitat de Barcelona, además de un diploma en Gestión Empresarial para la Industria Energética, de la Universidad Católica. Ingresó a la empresa como abogada en abril de 2013, para luego desempeñar los cargos de subdirectora Legal de Comercialización, directora Legal Comercial y gerenta corporativa Legal interina. En representación de la empresa integra también distintos directorios. Desde julio de 2025 es la Gerenta Corporativa Legal de Enap.

Nicolás Correa Fenick
GERENTE CORPORATIVO DE PLANIFICACIÓN Y ESTRATEGIA
Ingeniero Civil en Informática y Telecomunicaciones de la Universidad Diego Portales. Posee un Master of Science en Ingeniería de la misma universidad y un diplomado de Black Belt Six-Sigma de la Universidad Alberto Hurtado. Más de 12 años de experiencia en diversos rubros Industrial, Forestal, Consultoría e Investigación. Previo a Enap, durante 2016-2019 se desempeñó como Subgerente Corporativo de Estudios en Empresas CMPC. En enero de 2021 asume como Gerente de Planeamiento e Inversiones de Enap incorporando las áreas de Control de Inversiones, Estudios, Planificación, Análisis Comercial, y Control de Gestión y Costos. Desde el 1 de marzo de 2022 ocupa el puesto de Gerente Corporativo de Desarrollo y Planificación Estratégica de Enap.

Andrea Aranda Oria
GERENTA DE ASUNTOS CORPORATIVOS
Periodista y Licenciada en Comunicación Social de la Universidad de Chile. Cuenta con diplomas en Derecho Ambiental y Sostenibilidad Empresarial, Políticas Públicas, Relaciones Comunitarias para la Industria Extractiva, y Negociación y Coaching. Ha desarrollado una amplia trayectoria ejecutiva en las áreas de comunicaciones, asuntos corporativos y sostenibilidad. Antes de ingresar a ENAP fue subgerenta de Asuntos Públicos de Copec S.A. También ejerció como subgerenta de Asuntos Corporativos y Sostenibilidad de la sanitaria estatal ECONSSA Chile, directora de Comunicaciones de la División El Teniente de Codelco y jefa de Prensa del Ministerio de Obras Públicas, entre otros cargos. Desde julio de 2023 ocupa el puesto de gerenta de Asuntos Corporativos de la empresa.

Yasna Ross Romero
GERENTA COMERCIAL
Ingeniera Civil Industrial de la Pontificia Universidad Católica de Chile, cuenta con una trayectoria de más de veinte años en la empresa, quince de los cuales ha estado vinculada al negocio del gas natural. Ha desempeñado distintos cargos a nivel ejecutivo, siempre vinculada al área comercial y de desarrollo de negocios. Fue gerente general de Manu Perú Holding (filial 100% de ENAP en Perú) y gerente de Control de Gestión de la distribuidora Primax Perú, para luego llegar a ser directora comercial de Gas Natural y, posteriormente, gerenta de Gas. En abril de 2019, fue nombrada gerenta de Gas y Energía, dependiente de la Gerencia Corporativa de R&C. Desde agosto de 2020 es gerenta Comercial de ENAP.

José Gómez Meza
GERENTE CORPORATIVO DE ADMINISTRACIÓN Y FINANZAS
Ingeniero civil industrial y economista de la Pontificia Universidad Católica, con más de veinte años de experiencia en liderazgo de equipos y proyectos en el sector Salud y Hacienda Pública. Tiene una amplia experiencia en proyectos de financiamiento público, con capacidad para generar alianzas público-privadas en sector Salud y Obras Públicas, además de conocimiento para desarrollar y modernizar empresas públicas. Antes de ingresar a ENAP se desempeñaba como jefe de la División de Finanzas Públicas del Ministerio de Hacienda. Desde noviembre de 2022 es gerente Corporativo de Administración y Finanzas de la empresa.

Douglas Sequeira Morgado
GERENTE CORPORATIVO DE RIESGOS INTEGRADOS
Ingeniero en Prevención de Riesgos y Medio Ambiente, Licenciado en Gestión de la Calidad de la Universidad Católica del Norte, Magister en Prevención de Riesgos y Proceso Mineros. Posee una amplia experiencia en operaciones y proyectos de construcción de la gran minería, tanto subterránea como a rajo abierto, además de plantas de tratamientos minerales y operaciones ferroviarias. Codelco, Anglo American y SQM son algunas de las empresas en las que ha trabajado anteriormente. Tiene competencias y habilidades en cuanto a conocimiento y entendimiento del negocio, además de la capacidad para construir vínculos y conseguir apoyo y compromiso. Antes de ingresar a ENAP se desempeñaba como gerente de Seguridad y Salud Ocupacional en la mina Los Bronces, de Anglo American. En noviembre de 2022 asumió como gerente Corporativo de Seguridad y Salud Ocupacional. Desde enero de 2026 es gerente Corporativo de Riesgos Integrados.

Andrés León Schleyer
GERENTE CORPORATIVO DE PERSONAS
Abogado de la Universidad Católica, con Diploma en Dirección y Administración de Recursos Humanos de la misma casa de estudios. Tiene más de 24 años de experiencia como abogado y gerente de Recursos Humanos en grandes empresas nacionales, como Codelco División el Teniente, Red de Salud del Cobre, Falabella, Sodimac y multinacionales que son líderes en sus respectivas áreas de negocio. Antes de este nombramiento, formaba parte del estudio jurídico Munita & Olavarría, especializado en derecho laboral, donde era Director de Consultoría y Relaciones Laborales. Desde octubre de 2018 es gerente Corporativo de Personas de ENAP.

Juan Pablo Meyer Concha
GERENTE CORPORATIVO DE COMPRAS Y GESTIÓN DE SERVICIOS
Ingeniero Civil de Industrias, MBA de la Pontificia Universidad Católica de Chile, con 25 años de experiencia en industrias mineras tales como BHP Billiton, Codelco, MMG Limited y Antofagasta Minerals. Además, estuvo en empresas de consumo masivo, retail (Walmart y Avon) y consultorías, desempeñándose también en compañías nacionales y multinacionales, tanto en Chile como en el extranjero. Cuenta con una extensa trayectoria en gestión de la cadena de abastecimiento, mantenimiento, gestión de contratistas, infraestructura, detección y gestión de riesgos del negocio, con competencias para resolver problemas estructurales que requieren de una detallada revisión de procesos. Antes de llegar a Enap se desempeñaba como subgerente de Abastecimiento en Minera Centinela de Antofagasta Minerals. Desde marzo de 2026 es Gerente corporativo de Compras y Gestión de Servicios de Enap.

Jorge Lobato Urrutia
GERENTE CORPORATIVO DE MEDIO AMBIENTE
Licenciado en Ciencias, mención Geología, con un MBA en Sistemas de Gestión, diplomado en Gerenciamiento de Proyectos y certificado en Gerenciamiento de Riesgos. Amplia experiencia internacional con trayectoria en corporaciones multinacionales líderes en el mercado global de la minería. Ha sido miembro de los directorios de Barrick Perú y de la Compañía de Transmisión Andina, y ha tenido cargos de Gerencia General de Minas, además de gerencias de Medio Ambiente, de Proyectos de Expansión y de Cierre de Minas, entre otros. Desde febrero de 2022 es gerente Corporativo de Medio Ambiente de ENAP. Antes de llegar a la empresa se desempeñaba como gerente de Expansión de la mina Barrick Pueblo Viejo, en República Dominicana.

Felipe Henao Vargas
GERENTE CORPORATIVO DE INTEGRIDAD OPERACIONAL Y RIESGOS
Ingeniero Industrial de la Universidad Cooperativa de Colombia. Cuenta con un MBA de la Universidad de Palermo (Argentina), especialista en Gestión de Activos y Operaciones, con estudios y certificaciones internacionales en Ingeniería de Confiabilidad y Proyectos. Destacado conferencista y autor de publicaciones en áreas de gestión de Integridad, Confiabilidad y Seguridad de Procesos. Con más de 25 años en la industria de los hidrocarburos, ha ocupado posiciones de liderazgo en áreas críticas de proyectos y operaciones para empresas líderes en la región como Petrobras y Ecopetrol. En 2016 asumió como gerente corporativo de Integridad y Confiabilidad en Pluspetrol, y fue responsable de la implementación del programa del mismo nombre en las operaciones de África y Sudamérica. En 2021 ocupó el cargo de director de Proyectos, desde donde apoyó la estrategia de crecimiento y expansión de Pluspetrol en Ecuador. Durante su trayectoria profesional ha participado activamente de los comités de Gestión de Activos e Integridad de Ductos en IAPG (Argentina), Gestión de Proyectos (Capítulos Colombia, Ecuador y Houston) y el Comité de Ductos y Terminales Marítimos (ARPEL). Desde febrero de 2024 es gerente de Integridad Operacional y Riesgos de ENAP.
